Kaiyun·中国技术有限公司-「官方网站」登录入口

行业巨头“狙击”海辰储能IPO或生变-Kaiyun·中国技术有限公司

公司新闻

当前位置: 首页 > 资讯动态 > 公司新闻

行业巨头“狙击”海辰储能IPO或生变

更新时间:2025-08-27点击次数:

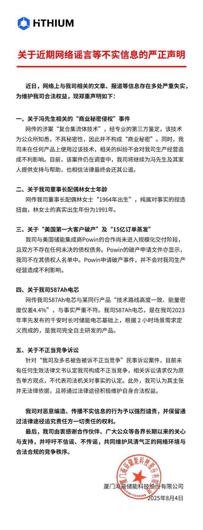
  近日,海辰储能公布了一份《关于近期网络谣言等不实信息的严正声明》对最近公司舆论焦点进行回应。而事件的导火索是公司高管因涉嫌侵犯商业秘密遭宁德时代起诉。

行业巨头“狙击”海辰储能IPO或生变(图1)

  在储能赛道,宁德时代是锂电赛道毫无争议的龙头,而海辰储能的成长速度令人惊叹。自2019年底开始供货,截至今年8月,海辰储能的出货量达到100GWh,全球排名也来到第二位。在资本市场上,海辰储能融资拿到手软,估值250亿,早早跻身独角兽序列。

  海辰储能与宁德时代也颇有渊源。据悉,海辰储能早期员工很多是宁德时代的技术骨干,公司董事长吴祖钰还曾出现在宁德时代首批限制性股权激励名单中。这些宁德时代出身的创业者们,多数进入宁德时代竞业协议限制范围。双方在这方面的诉讼纠纷已经持续了很长一段时间。

  初创公司能够有如此成长速度,与其商业化进展密切相关。能在短期内实现技术突破和产业化落地,这也是海辰储能被质疑的地方。值得注意的是,海辰储能今年3月向港交所递交招股书,如今正处在IPO关键时期。若遭遇专利纠纷,海辰储能上市之路也将受阻。

  海辰储能在官方澄清公告中称:关于冯先生相关的“商业秘密侵权”事件,网传的涉案“复合集流体技术”,经专业的第三方鉴定,该技术为公众所知悉,不具秘密性,因此并不构成“商业秘密”。目前,该案件仍在调查中。

  该公告中的“冯先生”,指的是被宁德时代起诉,今年7月已被依法采取强制措施的冯登科。

  kaiyun售后服务

  据晚点LastPost的报道,有知情人士称冯登科系海辰储能总裁办主任、工程部负责人。冯登科2017年从宁德时代离职,之后入职宁德时代的供应商金美新材,为宁德时代供应复合集流体样品。或许是为避开竞业协议,冯登科在金美新材的称呼是“马工”。在金美新材的任职结束后,冯登科离职加入海辰储能。

  值得注意的是,宁德时代与金美新材的复合集流体代工项目,实际由金美新材和福建新嵛及许彩霞三方合作的项目组共同执行,而许彩霞却是海辰储能创始人吴祖钰的亲属。在如此关联下,冯登科加入海辰储能,也引起了宁德时代的关注。因此。宁德时代选择主动报案,收集证据交由公安机关。

  海辰储能与宁德时代的纠纷早在两年前就已经开始,起因是吴祖钰本人的竞业协议限制。据悉,2023年,海辰储能与宁德时代对簿公堂,宁德时代以违反竞业协议为由起诉吴祖钰,吴祖钰最终支付 100 万元违约金。

  同年,被宁德时代起诉索赔100万的还有另一位宁德时代前员工张敏。据悉,张敏在宁德时代时为深电芯系统工程师,2021年底从宁德时代离职,加入厦门稀土材料研究所。而宁德时代在2023年拍摄到张敏曾多次佩戴海辰储能工牌进出海辰储能厂区,继而认为张敏在厦门稀土材料研究所期间,实际上服务于海辰储能。

  海辰储能本身也带有很强的宁德时代色彩,除了吴祖钰,包括孙明煌、张万财、卢光波、王铈汶、黄成则、吴聪苗等原宁德时代的一批业务骨干,后来也加入了海辰储能。上述人员中,有很多人和吴祖钰一样进入了宁德时代首批限制性股权激励名单中。

  IPO关口,不仅被行业头部狙击,海辰储能海外客户“暴雷”,也把海辰储能卷进风口浪尖。

  今年6月底,美国第三大储能系统集成商Powin已申请破产,包括海辰储能在内的国内储能产业链公司都受到了冲击。在2023年6月,海辰储能就与Powin达成了合作。双方签署了总计5GWh先进储能电池产品采购计划,这笔订单在海辰储能的海外订单中占比并不小。如今前脚刚签协议,合作方就破产了。据悉,海外市场是海辰储能发力的重点方向,2024年在海外市场获得超37亿元营收,占总营收的比例为28.6%。

  海辰储能对此则回应称,其与美国储能集成商Powin的合作尚未进入规模化交付阶段且双方不存在任何未决的债权债务。Powin的破产申请文件亦显示其不在其债权人名单中。但大客户丢失,对业绩也会造成一定的冲击。

  海辰储能创立于2019年底,六年间便成为全球储能市场排名第三的锂离子储能电池厂商。狂飙的背后,是资本的催熟。据悉,在三年多的时间里,海辰储能在资本市场完成四轮约80亿元的融资,以及数百亿元的银行授信额度。

  根据胡润研究院此前发布的《2024全球独角兽榜》,海辰储能以250亿元的估值首次上榜,这也是厦门唯一上榜的独角兽企业。

  今年3月25日,海辰储能正式向港交所递交招股书,疯狂成长的独角兽的底色彻底藏不住了。

  海辰储能专注于提供以储能电池和系统为核心的全场景储能解决方案。自成立以来,就始终专注于储能领域并坚定践行全球化战略。2024年,海辰储能的储能电池出货量达到35.1GWh,2022-2024年的年复合增速达到167%,今年8月实现累计出货量突破100GWh的里程碑,全球行业排名从2023年的全球第五,到2024年跻身全球第三,再到今年上半年的全球Top 2。

  在产品方面,海辰储能在四年时间内开发了包括280Ah储能电池、314Ah储能电池、587Ah储能电池、1175Ah长时储能电池、N162Ah钠离子储能电池等多款储能专用电池,以及5MWh液冷储能系统、6.25MWh 2h/4h储能系统等多款储能系统。

  据海辰储能招股书,业绩表现上,2022年、2023年及2024年,海辰储能的营收分别为36.15亿元、102.02亿元及129.17亿元,毛利分别为4.10亿元、12.38亿元及23.09亿元,年内盈利分别为-17.77亿元、-19.75亿元、及2.88亿元。

  2024年,海辰储能在连续亏损后,实现扭亏,但剔除2024年高达4.14亿元的补贴后,海辰储能实际仍处于亏损状态。

  对于成立至今不到6年的公司来说,海辰储能需要大量的资本供血。招股书显示,提交IPO申请前,海辰储能已经累计完成4轮融资,总融资规模80亿元人民币,以及数百亿元的银行授信。背后投资方包括峰和资本、朝希资本、农银国际、众远投资、经纬创投等数十家机构。

  速成的海辰储能,成为独角兽发展的特殊案例,但如此成长的独角兽该怎样站稳脚跟?

  从大厂出来创业,有人会选择去做擅长的事,但很少有人选择在原有的赛道直面大厂和巨头。作为宁德时代工程师的吴祖钰,从前东家宁德时代离职后十个月,就在厦门创立了海辰储能。2020年,海辰储能开始在厦门建设研发中心及生产基地。第二年,其锂离子储能电池智能制造生产线正式投产,并在当年推出了280Ah储能电池。

  海辰储能拥有一个超过1100人的研发团队,全球专利数量超过4000项。在竞争激励的储能赛道,无论是研发,还是商业化落地,海辰储能的速度都令人惊叹。

  在电池领域,有人称几页纸就能看透电池关键技术。因此,为避免专利或技术成果流失,巨头一般会采用竞业协议的方式,限制员工离职后奔赴竞争对手或同赛道创业竞争。包括董事长在内的海辰储能很多员工,此前已经被宁德时代起诉了。

  在海辰储能回应的声明中,提到了587ah电芯。据悉,今年4月,海辰储能与宁德时代均在ESIE国际储能展上展出了587ah储能电芯,但不久后,媒体报道称,海辰储能被宁德时代起诉,诉状指出,海辰产品与其专利参数高度重叠,能量密度偏差仅4.4%,远低于行业10%的技术代际阈值。海辰储能则在声明中表示:网传587Ah电芯与某同行产品“技术路线高度一致、能量密度仅差4.4%”,与事实严重不符。587Ah电芯是其完全自主研发的产品。

  在储能赛道日趋激烈的技术“军备竞赛”中,专利归属不再是辩论的词本,而是战场上的刀枪。目前,事件尚无定论,但结果却关乎接下来储能产品标准制定的话语权争夺。

  如今,海辰储能卷入技术专利风波,对其IPO进展也不利。根据相关规定,如果发行人在用商标、专利等重要资产或技术的取得或使用存在重大不利变化风险,且影响持续盈利能力,则不具备发行条件。

  无独有偶,4月18日,思格新能源在向港交所递表不到2个月,中国证监会国际司对其高速增长进行问询。如今,思格新能源首次递表已经失效,未能如期通过聆讯。

  据悉,证监会要求彻查代持链条是否涉及对实控人前雇主华为的竞业禁止条款。由于华为手握超万项光储核心专利,若发起狙击,思格赖以生存的技术护城河恐有崩塌之虞。在失效的招股书中,思格对相关风险的说明未能完全消除监管疑虑。

行业巨头“狙击”海辰储能IPO或生变(图2)

  此外,监管层强烈质疑思格“成立两年即成全球领先者”的真实性,要求披露实际控制人创业前是否已开展相关业务。

  思格新能源核心高管团队大多来自华为,海辰储能的核心高管大多来自宁德时代。两家同样在短短几年间“异乎寻常”的高速增长,快速融资,然后冲击港股上市。继思格新能源挫败之后,海辰储能如何打消监管疑虑?

  而截至2024年末,海辰储能有息负债近100亿,现金储备66亿,资金链拉响警报。如果IPO未能如约而至,意味着其最关键的融资渠道受阻。若无法及时获得替代性大规模融资,扩张速度与资金链均会受到影响。

扫一扫,添加微信

热线电话:

0553-3025696 安徽省芜湖市高新技术开发区汽配路 3025696@wfsldq.com
Copyright © 2025 Kaiyun·中国技术有限公司 版权所有  网站备案号:皖ICP备07501510号-1