公司新闻
更新时间:2025-08-31
点击次数: 储能主要是指电能的储存。储能本身不是新兴的技术,但从产业角度来说却是刚刚出现,正处在起步阶段。
到目前为止,中国没有达到类似美国、日本将储能当作一个独立产业加以看待并出台专门扶持政策的程度,尤其在缺乏为储能付费机制的前提下,储能产业的商业化模式尚未成形。
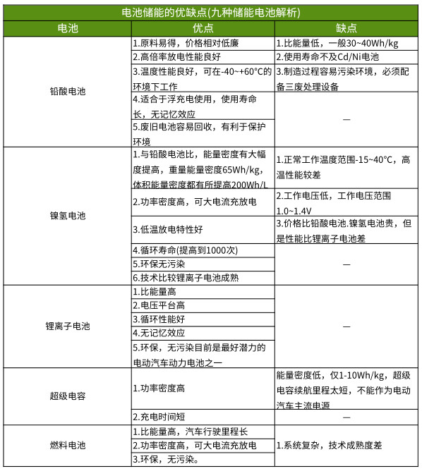
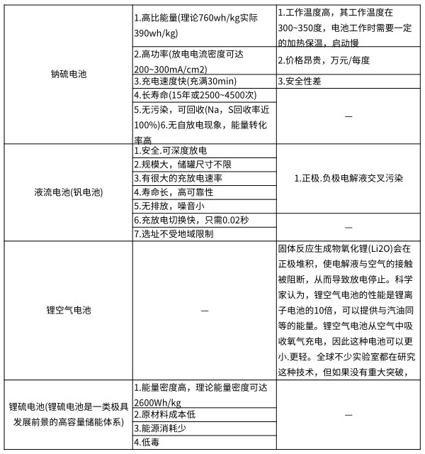
电池储能大功率场合一般采用铅酸蓄电池,主要用于应急电源、电瓶车、电厂富余能量的储存。小功率场合也可以采用可反复充电的干电池:如镍氢电池,锂离子电池等。本文跟随小编一起来了解一下九种电池储能的优缺点。


经本网授权使用作品的,应在授权范围内使用,并注明来源: 索比光伏网或索比咨询。违反上述声明者,本网将追究其相关法律责任。

在云南省锚定绿色能源强省建设目标、加速推进能源结构转型升级的关键时期,大唐云南发电有限公司所属的玉溪市新平县锂离子电池储能示范项目宛如一颗耀眼的明珠,在滇中大地的能源版图上熠熠生辉。该项目不仅是云南省新能源产业发展的重要里程碑,还是推动地方经济高质量发展、助力“双碳”目标实现的关键力量,更是统筹“六组关系”整体推进高质量发展的生动实践。
2025年4月23日,全球领先的光储企业阿特斯阳光电力集团股份有限公司(股票简称:阿特斯,股票代码:688472.SH)宣布,旗下子公司阿特斯储能科技有限公司(e-STORAGE)已与智利头部发电企业Colbún公司签订协议,将为智利阿塔卡马大区的“迭戈·德阿尔马格罗南(Diego de Almagro Sur)”项目提供228兆瓦/912兆瓦时(MW/MWh)的电池储能系统(BESS)。
近日,Wood Mackenzie发布了一份关于南美洲太阳能光伏市场的最新报告,预测到2034年,该地区将新增160GW的太阳能光伏装机容量。
作为投资者拥有的公用事业公司(IOU)2024年综合资源计划(IRP)的一部分,公用事业厂商NV Energy公司已经获得监管机构批准,与多家公司签订了累计1GW以上电池储能系统电力采购协议(PPA)。
4月22日,东莞铭普光磁股份有限公司宣布,对“光伏储能和片式通信磁性元器件智能制造项目”投资建设完成时间进行延期调整,预计延期至2026 年6月30日。
祥鑫科技日前公告称,公司近日分别与三度(佛山)智能科技有限公司和深圳市武迪电子科技有限公司签订《人形机器人关键零部件战略合作协议》和《新能源汽车关键零部件战略合作协议》,公司将与三度智能围绕“人形机器
英威腾发布2024年前三季度财报,显示公司营收和净利润均有所下滑。具体而言,前三季度营业收入为31.43亿元,同比下降4.81%;净利润为1.53亿元,同比下降49.20%。其中,光伏储能业务收入同比大幅下滑35.89%,业绩压力凸显。
6月24日,2024年德国红点奖颁奖典礼在德国埃森举行。首航工商业储能系统解决方案 PowerMagic荣获2024年红点设计奖。这一荣誉不仅是对首航产品美学设计的表彰,也展现了首航在储能产品创新上的突破。PowerMagic为工商业储能的发展带来了新风尚。
地址:北京市大兴区亦庄经济开发区经海三路天通泰科技金融谷C座16层 邮编:102600
扫一扫,添加微信
热线电话:
0553-3025696
安徽省芜湖市高新技术开发区汽配路
3025696@wfsldq.com