Kaiyun·中国技术有限公司-「官方网站」登录入口

2025年中国电化学储能行业市场前景预测研究报告-Kaiyun·中国技术有限公司

公司新闻

当前位置: 首页 > 资讯动态 > 公司新闻

2025年中国电化学储能行业市场前景预测研究报告

更新时间:2025-09-10点击次数:

  中商情报网讯:电化学储能是通过电池实现电能存储与释放的储能技术,核心是利用电池的氧化还原反应实现电能与化学能的相互转换。如今,电化学储能技术正快速发展,其在能源转型中扮演着日益重要的角色,逐步渗透至多个领域。

  储能是指通过介质和设备,利用物理或化学的方法把能量存储起来,并且根据特定应用需求释放能量。其中,电化学储能指通过电池所完成的能量储存、释放与管理的过程。其额定功率和存储电量较为灵活,但普遍存在安全或环保问题,主要用于新能源消纳、峰谷价差套利、电力系统调峰调频以及UPS等领域。

  根据储存设备的不同,可将电化学储能分为锂离子电池、钠离子电池、铅蓄电池、液流电池。具体如图所示:

2025年中国电化学储能行业市场前景预测研究报告(图1)

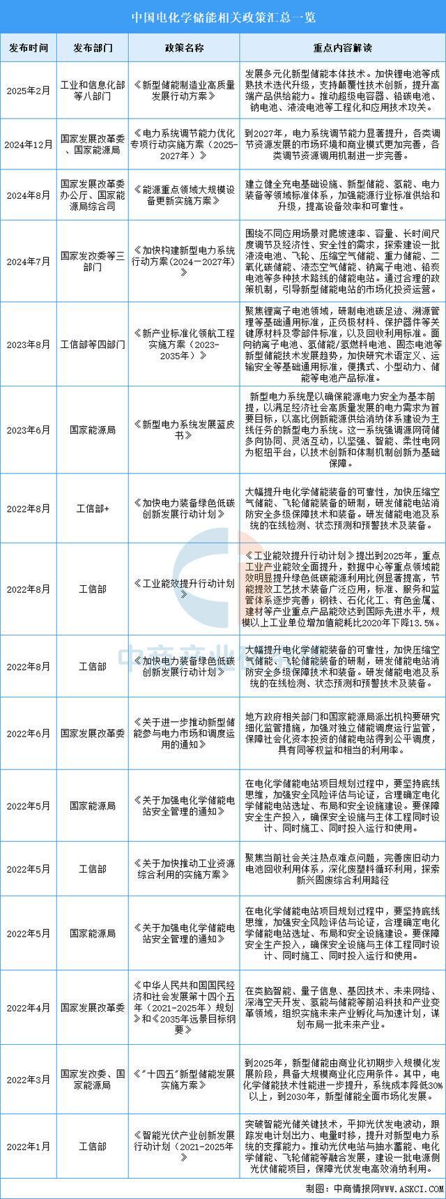
  近年来,中国电化学储能行业受到各级政府的高度重视和国家产业政策的重点支持。国家陆续出台了多项政策,鼓励电化学储能行业发展与创新,《新型储能制造业高质量发展行动方案》《电力系统调节能力优化专项行动实施方案(2025-2027年)》《能源重点领域大规模设备更新实施方案》等产业政策为电化学储能行业的发展提供了明确、广阔的市场前景,为企业提供了良好的生产经营环境。具体情况列示如下:

2025年中国电化学储能行业市场前景预测研究报告(图2)

  中商产业研究院发布的《2025-2030年中国电化学储能行业深度分析及发展趋势研究预测报告》数据显示,截至2024年底,累计投运电站1473座、总装机62.13GW/141.37GWh。中商产业研究院分析师预测,2025年国内电化学储能累计装机将继续增长,达到62.5GW/163.7GWh。

2025年中国电化学储能行业市场前景预测研究报告(图3)

  近年来,中国电化学储能装机占比不断提升,中商产业研究院发布的《2025-2030年中国电化学储能行业深度分析及发展趋势研究预测报告》数据显示,2024年中国电化学储能累计装机量占新能源总装机的4.27%。中商产业研究院分析师预测,2025年占比将提升至5.7%。

2025年中国电化学储能行业市场前景预测研究报告(图4)

  锂离子电池仍占据已投运电化学储能技术应用主导地位,截至2024年底,累计投运的锂离子电池项目总能量135.76GWh,占比达96.03%。其次分别为铅酸/铅炭电池、液流电池、钠离子电池,占比分别为2.93%、0.52%、0.22%。

2025年中国电化学储能行业市场前景预测研究报告(图5)

  kaiyun行业解决方案

  截至2024年底,17个省份累计投运总装机均超1GW,其中新疆、内蒙古、山东、江苏4个省份总装机达5GW以上,宁夏、甘肃、湖南、河北、安徽、广西、浙江、广东8个省份总装机已超2GW。

2025年中国电化学储能行业市场前景预测研究报告(图6)

  截至2024年底,电网侧、电源侧、用户侧电化学储能装机占比分别为57.01%、41.22%、1.77%,主要应用场景为独立储能和新能源配储,合计占比95%。

2025年中国电化学储能行业市场前景预测研究报告(图7)

  中国电化学储能产业已呈现“技术引领、全球拓展、应用深化”的立体格局,头部企业通过突破大容量电芯(500Ah+)、智能系统集成及钠电/固态等新技术,显著提升全球市场份额与国产化率;产业链纵向深化从材料到回收的全链条整合,横向拓展至工商业储能、电网侧调频及海外本土化生产等新兴场景,依托规模化产能与数字化运维构建竞争壁垒。在“双碳”目标及新型电力系统建设驱动下,行业以高强度研发投入、国际标准认证及生态协同加速从“设备供应商”向“系统服务商”转型,海外市场从产品输出向技术标准输出升级。

2025年中国电化学储能行业市场前景预测研究报告(图8)

  宁德时代新能源科技股份有限公司的主营业务是动力电池、储能电池和电池回收利用产品的研发、生产和销售及售后服务。主要产品包括动力电池系统、储能系统、锂电池材料。

  2025年上半年实现营业收入1788.86亿元,同比增长7.27%;实现归母净利润304.85亿元,同比增长33.33%。2025年上半年主营产品包括动力电池系统、储能电池系统、电池材料及回收,营收分别占整体的73.55%、15.88%、4.41%。

2025年中国电化学储能行业市场前景预测研究报告(图9)

2025年中国电化学储能行业市场前景预测研究报告(图10)

  比亚迪股份有限公司的主营业务是以新能源汽车为主的汽车业务、手机部件及组装业务,二次充电电池及光伏业务,同时利用自身的技术优势积极拓展城市轨道交通业务领域。比亚迪的主要产品是汽车业务、手机部件、组装业务、二次充电电池、光伏业务。

  2025年上半年实现营业收入3712.81亿元,同比增长23.3%;实现归母净利润155.11亿元,同比增长13.79%。

2025年中国电化学储能行业市场前景预测研究报告(图11)

  惠州亿纬锂能股份有限公司的主营业务是消费电池(包括锂原电池、小型锂离子电池、圆柱电池)、动力电池(包括新能源车电池及其电池系统)和储能电池的研发、生产和销售。亿纬锂能的主要产品是锂原电池、小型锂离子电池、圆柱电池、方形磷酸铁锂电池、软包三元电池、方形三元电池、大圆柱电池、大方形电池、方形磷酸铁锂电池、圆柱铁锂电池。

  2025年上半年实现营业收入281.7亿元,同比增长30.06%;实现归母净利润16.05亿元,同比下降24.89%。2025年上半年主营产品包括动力电池、储能电池、消费电池,营收分别占整体的45.26%、36.56%、18.03%。

2025年中国电化学储能行业市场前景预测研究报告(图12)

2025年中国电化学储能行业市场前景预测研究报告(图13)

  厦门海辰储能科技股份有限公司(简称海辰储能)于2019年成立,是一家专注于提供以储能电池和系统为核心、覆盖全场景储能解决方案的全球领先新能源科技公司。海辰储能致力于持续以客户为中心,已为20多个国家和地区的客户提供优质的产品和解决方案,并在全球核心市场进行研、产、销、服体系的全面布局,是全球锂离子储能电池出货量GWh级别以上中,唯一专注储能领域的企业。

  瑞浦兰钧能源股份有限公司成立于2017年10月25日。瑞浦兰钧是中国锂离子电池制造商,专注于动力和储能锂离子电池产品,包括电芯、电池模组及电池包(包括用于储能包的电池插箱、电池簇及储能集装箱)的研发、生产和销售。

  2025年上半年实现营业收入94.91亿元,同比增长24.93%;归母净利润亏损0.65亿元。

2025年中国电化学储能行业市场前景预测研究报告(图14)

2025年中国电化学储能行业市场前景预测研究报告(图15)

  电化学储能行业通过电池材料与系统集成技术的持续创新,显著提升能量密度、安全性与循环寿命。锂离子电池在正负极材料改性(如高镍三元正极、硅碳复合负极)及电解质优化方面取得进展;钠离子电池依托资源丰富和成本优势,在特定场景的应用潜力不断挖掘;液流电池(如全钒、铁铬体系)和固态电池技术则为解决大规模长时储能的安全性与寿命提供了新路径。这些技术突破共同推动储能系统效率与可靠性的提升,为行业参与全球竞争并提供高性能解决方案奠定基础。

  电化学储能的应用正从传统的电网侧调峰向多元场景渗透,激发新的市场需求。在发电侧,储能系统助力高比例可再生能源并网,平滑输出波动;在电网侧,提供调频、备用容量等辅助服务,增强系统灵活性;在用户侧,工商业与家庭储能通过峰谷价差管理降低用电成本,并提升供电可靠性。此外,储能与新能源汽车、分布式能源、微电网的融合不断深化,开辟了新的应用领域。场景多元化有效驱动了技术创新和产品差异化发展,为行业带来持续增长动力。

  行业通过“材料-电芯-系统-回收”的纵向整合与协同发展,提升整体效率和韧性。上游原材料供应(如锂、钴、镍及关键辅材)的稳定性与成本控制得到加强;中游电池制造与系统集成环节,通过智能化、规模化生产提升性能并降低成本;下游应用端与回收再利用环节的衔接,促进了资源循环利用。产业链各环节的企业通过战略合作、技术共研等方式,优化资源配置,共同应对国际原材料价格波动与供应链外部风险,提升了产业的整体竞争力。

  更多资料请参考中商产业研究院发布的《2025-2030年中国电化学储能产业深度研究及发展前景投资预测分析报告》,同时中商产业研究院还提供产业大数据、产业情报、行业研究报告、行业白皮书、行业地位证明、可行性研究报告、产业规划、产业链招商图谱、产业招商指引、产业链招商考察&推介会、“十五五”规划等咨询服务。

扫一扫,添加微信

热线电话:

0553-3025696 安徽省芜湖市高新技术开发区汽配路 3025696@wfsldq.com
Copyright © 2025 Kaiyun·中国技术有限公司 版权所有  网站备案号:皖ICP备07501510号-1