Kaiyun·中国技术有限公司-「官方网站」登录入口

2025年中国储能电芯行业市场前景预测研究报告-Kaiyun·中国技术有限公司

公司新闻

当前位置: 首页 > 资讯动态 > 公司新闻

2025年中国储能电芯行业市场前景预测研究报告

更新时间:2025-10-11点击次数:

  中商情报网讯:随着全球对环境保护和可持续发展的重视,可再生能源装机规模快速提升。可再生能源发电具有间歇性和不稳定性,需要储能系统来平滑电力输出,保障电网的稳定运行,这就使得储能电芯的需求蓬勃增长。

  储能电芯技术正朝着更安全、更长寿命、更低成本的方向发展,磷酸铁锂凭借其综合优势占据绝对主导地位;钠离子电池作为潜力路线,有望在特定场景形成互补;而钛酸锂和液流电池则在超长寿命、高功率等极端应用需求中不可替代。未来技术竞争将聚焦于材料创新与工艺优化,以持续提升能效比和经济性。

2025年中国储能电芯行业市场前景预测研究报告(图1)

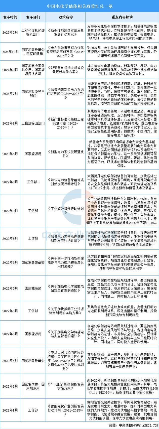
  储能电芯是电化学储能系统的核心部件,其技术特性决定了整个系统的性能边界,电化学储能政策直接影响电芯的技术方向、市场规模和成本结构。近年来,中国电化学储能行业受到各级政府的高度重视和国家产业政策的重点支持。国家陆续出台了多项政策,鼓励电化学储能行业发展与创新,《新型储能制造业高质量发展行动方案》《电力系统调节能力优化专项行动实施方案(2025-2027年)》《能源重点领域大规模设备更新实施方案》等产业政策为电化学储能行业的发展提供了明确、广阔的市场前景,为企业提供了良好的生产经营环境。具体情况列示如下:

2025年中国储能电芯行业市场前景预测研究报告(图2)

  得益于全球能源转型加速及各国电力系统的建设需求,全球储能电芯出货量快速增长,中商产业研究院发布的《2025-2030年中国锂离子电芯行业市场前景预测与发展趋势研究报告》数据显示,2024年全球储能电芯出货量超320GWh。2025年上半年全球储能电芯出货规模达到240.21GWh,同比增加106.1%。

2025年中国储能电芯行业市场前景预测研究报告(图3)

  kaiyun品牌战略

  中商产业研究院发布的《2025-2030年中国锂离子电芯行业市场前景预测与发展趋势研究报告》数据显示,2024年中国储能锂电池出货在全球市场占比超过93%,中国储能电芯出货量达301GWh。中商产业研究院分析师预测,2025年出储能电芯货量将达387GWh,到2030年将超过800GWh。

2025年中国储能电芯行业市场前景预测研究报告(图4)

  目前,全球储能电芯市场以大储电芯为主。2025年上半年,全球大储电芯出货量达到218.57GWh,占整体市场的91%。小储电芯出货量达到21.64GWh,占整体市场的9%。

2025年中国储能电芯行业市场前景预测研究报告(图5)

  全球储能电芯市场集中度持续保持高位,2025年上半年,前十企业市场份额总和达91.2%。其中,宁德时代排名第一。

2025年中国储能电芯行业市场前景预测研究报告(图6)

  当前行业已进入技术驱动与全球化竞争的新阶段,核心竞争力体现在大容量电芯的研发量产能力、全球化产能布局的广度与深度、以及对钠电等下一代技术的前瞻性储备上;拥有领先技术、稳定海外大单及全链条成本控制能力的企业正持续扩大优势,而细分领域的差异化技术路线和特定市场深耕也为部分企业提供了生存空间;未来竞争焦点将集中于超长寿命电芯技术、海外本地化生产合规性以及极端场景下的安全可靠性验证。

2025年中国储能电芯行业市场前景预测研究报告(图7)

  宁德时代新能源科技股份有限公司的主营业务是动力电池、储能电池和电池回收利用产品的研发、生产和销售及售后服务。主要产品包括动力电池系统、储能系统、锂电池材料。宁德时代储能电芯技术全球领先,已实现587Ah大容量量产,并加速国内外市场布局。其最新产品在能量密度、循环寿命和成本控制方面表现突出,同时在山东、烟台等多地拓展储能项目,深度参与全球能源转型。

  2025年上半年实现营业收入1788.86亿元,同比增长7.27%;实现归母净利润304.85亿元,同比增长33.33%。2025年上半年主营产品包括动力电池系统、储能电池系统、电池材料及回收,营收分别占整体的73.55%、15.88%、4.41%。

2025年中国储能电芯行业市场前景预测研究报告(图8)

2025年中国储能电芯行业市场前景预测研究报告(图9)

  厦门海辰储能科技股份有限公司成立于2019年12月,主营锂电池核心材料、磷酸铁锂储能电池及系统的研发、生产与销售,产品涵盖发电侧、电网侧及用户侧储能场景。海辰储能在储能电芯领域以技术突破与全球化布局占据领先地位,其推出的587Ah大容量电池助力第三代高压储能系统落地,但面临宁德时代专利诉讼及港股IPO受阻等挑战。

  惠州亿纬锂能股份有限公司的主营业务是消费电池(包括锂原电池、小型锂离子电池、圆柱电池)、动力电池(包括新能源车电池及其电池系统)和储能电池的研发、生产和销售。亿纬锂能的主要产品是锂原电池、小型锂离子电池、圆柱电池、方形磷酸铁锂电池、软包三元电池、方形三元电池、大圆柱电池、大方形电池、方形磷酸铁锂电池、圆柱铁锂电池。亿纬锂能储能电芯当前处于订单饱满、满产状态,核心产品覆盖多规格型号,并加速推进大容量电芯量产及海外市场布局。

  2025年上半年实现营业收入281.7亿元,同比增长30.06%;实现归母净利润16.05亿元,同比下降24.89%。2025年上半年主营产品包括动力电池、储能电池、消费电池,营收分别占整体的45.26%、36.56%、18.03%。

2025年中国储能电芯行业市场前景预测研究报告(图10)

2025年中国储能电芯行业市场前景预测研究报告(图11)

  2025年5月7日至9日,中创新航亮相2025德国慕尼黑国际电池储能技术博览会。中创新航海外首发的314Ah储能电芯在海外率先实现量产交付,为行业树立新的储能电芯标准。此次展会中创新航以“更高能量、更长寿命、更优经济性”为主题,再次全球量产首发314Ah Gen2.0超长循环储能电芯、6.25+MWh液冷储能集装箱系统并同时展出了640Ah大容量电芯等核心产品。

  比亚迪股份有限公司的主营业务是以新能源汽车为主的汽车业务、手机部件及组装业务,二次充电电池及光伏业务,同时利用自身的技术优势积极拓展城市轨道交通业务领域。比亚迪的主要产品是汽车业务、手机部件、组装业务、二次充电电池、光伏业务。比亚迪储能电芯以高安全、长寿命、全球领先的市场表现为核心优势,其刀片电池技术和2710Ah电芯支持超20年使用寿命,适配电源侧、电网侧等多场景,并已应用于沙特12.5GWh全球最大电网侧储能项目。

  2025年上半年实现营业收入3712.81亿元,同比增长23.3%;实现归母净利润155.11亿元,同比增长13.79%。

2025年中国储能电芯行业市场前景预测研究报告(图12)

  储能电芯行业通过材料创新与结构优化持续突破能量密度与循环寿命瓶颈。500Ah及以上大容量电芯量产推动系统集成效率跃升,配合固态电解质、硅碳负极等新材料的应用,显著增强热稳定性与安全性能;AI赋能智能制造实现电芯缺陷毫秒级检测与产线动态调控,降低故障率。此类技术突破使国产电芯在高温、高寒等极端环境下保持稳定输出,为新能源电站、算力中心等场景提供高可靠性支撑。

  电芯应用从传统储能电站向边缘计算、低空经济等新领域渗透。算力中心配套储能需求激增,需电芯适配高倍率充放电与紧凑空间部署;船舶电动化与无人机能源系统要求轻量化与高功率密度;户用光储一体化模式推动模块化电芯设计。场景创新倒逼企业开发定制化解决方案,驱动产品从通用型向专用型升级。

  上游材料国产化与下游回收体系协同提升产业韧性。磷酸铁锂正极材料纯度提升降低进口依赖,退役电芯梯次利用技术实现锂、钴等金属循环再生;龙头企业通过自建电解液、隔膜产线压缩中间环节成本。全链条整合增强供需协同效率,应对国际原材料价格波动与贸易壁垒风险。

  更多资料请参考中商产业研究院发布的《2025-2030年中国锂离子电芯行业市场前景预测与发展趋势研究报告》,同时中商产业研究院还提供产业大数据、产业情报、行业研究报告、行业白皮书、行业地位证明、可行性研究报告、产业规划、产业链招商图谱、产业招商指引、产业链招商考察&推介会、“十五五”规划等咨询服务。

扫一扫,添加微信

热线电话:

0553-3025696 安徽省芜湖市高新技术开发区汽配路 3025696@wfsldq.com
Copyright © 2025 Kaiyun·中国技术有限公司 版权所有  网站备案号:皖ICP备07501510号-1