Kaiyun·中国技术有限公司-「官方网站」登录入口

「一页纸」讲透产业趋势之:储能-Kaiyun·中国技术有限公司

公司新闻

当前位置: 首页 > 资讯动态 > 公司新闻

「一页纸」讲透产业趋势之:储能

更新时间:2025-09-23点击次数:

  前段时间我们的「一页纸」讲透美股系列大受好评,有不少读者朋友私信我想进一步了解公司背后的产业趋势。

  因此今天给大家带来「一页纸」讲透产业趋势系列,本期的主角是「储能行业」。

  与此同时,9月16日出版的《求是》杂志把“反内卷”推到了新的高度,利好价格杀跌的储能企业。

  我会借助AlphaEngine的帮助,帮你跨越投资研究的信息鸿沟,把握储能行业的最新趋势。

「一页纸」讲透产业趋势之:储能(图1)

  2025年2月发布的“136号文”正式取消了新能源项目的强制配储要求,标志着行业发展逻辑的重构,政策重心转向通过市场化机制激发储能的内生价值。

  9月12日,国家发展改革委、国家能源局印发《新型储能规模化建设专项行动方案(2025—2027年)》的通知。

  行动方案明确储能装机总体目标,2027年全国新型储能装机规模达到180GW以上,带动项目直接投资约2500亿元。

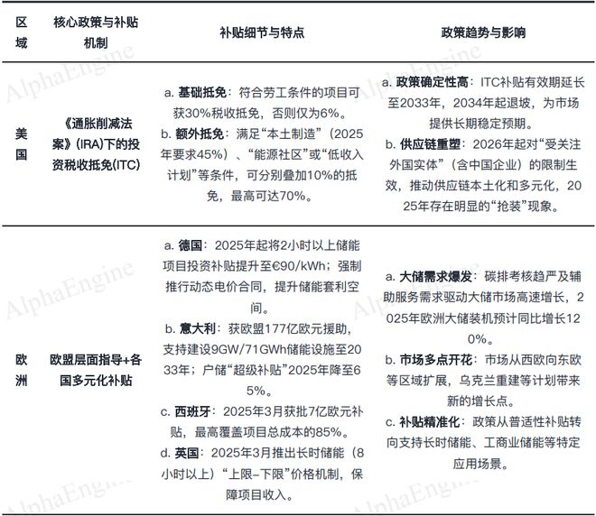
  美国市场在《通胀削减法案》(IRA)提供的长期税收抵免激励下,具备强劲的内生增长动力,短期内受“301关税”调整预期影响,2025年或将迎来一波抢装潮。

  欧洲市场则在《可再生能源指令》(RED III)的指引下,为实现2030年宏大的风光装机目标,正大规模规划和启动大型储能项目,以应对高比例可再生能源并网带来的电网稳定性挑战。

「一页纸」讲透产业趋势之:储能(图2)

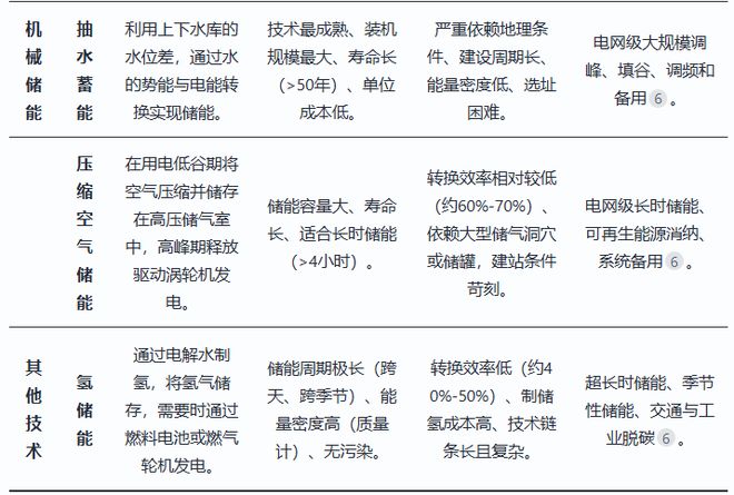
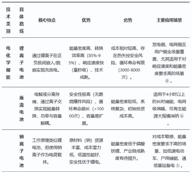
  当前储能技术正处于深刻的变革期,整体呈现“锂系技术主导、非锂技术加速突破、长时储能逐步崛起”的发展格局。

  标志性事件是,2024年中国锂离子电池累计装机占比首次达到55.2%,正式超过长期占据主导地位的抽水蓄能(42.4%),显示出电化学储能在灵活性和应用广度上的强大竞争力。

「一页纸」讲透产业趋势之:储能(图3)

「一页纸」讲透产业趋势之:储能(图4)

  电芯技术迭代路径明确,正呈现出显著的大容量化趋势,以314Ah及以上容量为代表的大电芯正加速渗透,成为降本增效的核心方向。

  展望未来,随着钠离子电池在成本敏感型市场加速渗透,以及液流电池、压缩空气等长时储能技术在政策支持下逐步迈向商业化,储能技术路线将更趋多元,以满足不同时间尺度的能源调节需求。

  全球储能市场正处于高速增长通道:核心驱动力源于可再生能源渗透率提升带来的电网稳定性需求、持续的政策支持以及储能系统成本的下降。

  据预测,2025年至2030年全球储能装机需求的复合年均增长率(CAGR)将达到约19%。

「一页纸」讲透产业趋势之:储能(图5)

  具体来看,2025年全球储能装机需求预计将达到288.2GWh,同比增长 39%;至2030年,这一数字预计将攀升至826.4GWh,对应电池出货量高达1103GWh。

「一页纸」讲透产业趋势之:储能(图6)

  这一强劲增长预示着储能作为支撑新型电力系统的关键环节,其市场空间正在被加速打开。

  全球储能市场呈现显著的区域分化格局:2024-2025年,装机量仍主要集中在中国、美国、欧洲三大传统市场,三者合计占据全球绝大部分份额。

  然而,市场的增长动力正发生结构性转变,以中东、拉美为代表的新兴市场凭借其惊人的增长潜力,正加速崛起为全球市场的新增长引擎。

「一页纸」讲透产业趋势之:储能(图7)

  中东北非和拉美市场预计将在2025年实现数倍的爆发式增长,预测增速分别高达500%和113%。

  中东地区得益于沙特、阿联酋等国大规模储能项目规划,拉美则受益于智利等国丰富的项目储备,二者正成为驱动全球储能市场增长的核心增量。

  与此同时,欧洲市场在2025年增速预计将显著反弹至69%,成为成熟市场中的增长亮点;而中国市场在维持巨大体量的同时,增速将有所放缓,转向更为稳健的增长模式。

  2025年上半年,中国储能企业出海业务呈现爆发式增长,1-6月海外订单总规模高达163GWh,同比激增246%。

  这一增长伴随着显著的区域重心转移,市场正从传统的欧美市场向新兴市场快速倾斜。

  数据显示,2025年1-5月,仅中东、澳洲、东亚三地的订单合计已近90GWh,产值约600-700亿元,其中中东和澳洲已成为中国企业出海最主要的增量市场。

  阳光电源 (Sungrow):作为全球第二、欧洲第一的储能系统集成商,其成功源于领先的全球化战略。公司通过在印度、泰国建立合计25GW的海外生产基地,并设立超过20家分支机构和520余家服务网点,构建了强大的全球交付与服务网络,有效抵御供应链风险。

  2025年上半年,其海外储能装机量高达58.8GWh,同比增长74%,市场拓展成效显著。

  海博思创 (HyperStrong):作为国内领先的系统集成商,海博思创正加速出海。其海外收入从2021年的数十万元激增至2024年的5.39亿元,并以欧洲为战略突破口,与Repono达成协议,在2027年前共同推进1.4GWh项目。

  公司通过在法兰克福、悉尼设立区域总部,并与施耐德电气、Fluence等国际巨头合作,快速构建本地化运营能力,目标在2027年将海外出货占比提升至30%以上。

  上游主要为原材料及设备供应,其成本与技术直接决定中游产品的竞争力;中游聚焦于核心设备的生产与系统集成,是产业链的技术枢纽;下游则面向多元化的应用场景,是实现储能价值的终端环节。

  具体来看,中游的核心组件技术壁垒较高,包括将电芯集成为模组/电箱的电池PACK、负责监控与保护的电池管理系统(BMS)、实现交直流转换的储能变流器(PCS)以及进行系统级调度与优化的能量管理系统 (EMS)。

  下游应用则主要分为电源侧(如新能源强制配储、火电联合调频)、电网侧(如独立储能电站参与 电网调峰)和用户侧(如工商业峰谷价差套利及户用光储系统)三大场景。

「一页纸」讲透产业趋势之:储能(图8)

  上游原材料:储能产业链上游核心原材料价格在经历前期深度调整后,于2025年下半年进入企稳回升通道,碳酸锂、六氟磷酸锂及钴等关键材料的未来价格走势,将直接决定电芯环节的成本曲线与盈利空间。

「一页纸」讲透产业趋势之:储能(图9)

「一页纸」讲透产业趋势之:储能(图10)

  目前上游原材料价格上涨已开始向中游传导。主流品牌电芯价格自2025年7月起已环比上调5%-10%,涨幅约0.03-0.04元/Wh 。

  然而,成本传导并非完全顺畅。在系统集成环节,由于市场竞争激烈,集成商对大型央国企客户的议价能力受限,电池涨价幅度接近0.03元/Wh时,实际仅能向上疏导0.01-0.015元/Wh的成本压力,部分利润被挤压。

  储能系统集成:全球储能系统集成商出货量排名中,特斯拉(Tesla)、阳光电源、中车株洲所、Fluence、海博思创、远景能源、Powin等企业位居前列,中国企业占据重要地位。

  在国内市场,客户结构以央国企为主,华电集团、中核集团等前十大业主合计定标规模达46.90GW,占总集采规模的66.19%,显示出大型能源集团在市场需求中的主导作用。

  专业系统集成商如海博思创、中车株洲所等,凭借其全流程解决方案能力,在市场中占据一席之地。

  储能锂电池:国内储能锂电池市场竞争加剧,市场份额正从头部厂商向二线月数据,龙头企业市占率出现下滑,而二线厂商份额显著提升,具体表现如下:

  kaiyun会员福利

「一页纸」讲透产业趋势之:储能(图11)

  这种变化凸显了市场竞争的白热化。尽管市场份额受到挤压,但宁德时代、亿纬锂能等龙头企业凭借技术和供应链优势,其盈利水平仍较二线个百分点。

  储能变流器(PCS):PCS是储能系统的核心“大脑”,该环节的竞争主要由具备深厚电力电子技术积累的厂商主导。

  kaiyun会员福利

  1)国内厂商:阳光电源、科华数据、华为、上能电气、固德威、许继电气、盛弘股份等企业,它们凭借在光伏逆变器等领域的技术和渠道优势,成功切入并占据储能PCS市场的重要份额。

  2)国际厂商:ABB、特斯拉、西门子等传统电力设备巨头,主要占据技术壁垒较高的高端市场。这些厂商通过其在交直流变换、电网适应性及系统控制方面的核心技术,构成了储能产业链中不可或缺的关键一环。

  自2025年下半年起,储能电芯市场价格已确认走出底部,迎来明确的上涨拐点。

  价格上行的核心驱动力源于产业链供需格局的根本性逆转,头部电芯企业排产饱和,交货周期延长,市场已从去库存阶段全面转向供不应求的紧平衡状态,有力支撑了价格持续修复。

  与电芯环节同步,PCS(储能变流器)价格亦在2025年7月迎来关键拐点,这是自2024年以来的首次行业性提价。

  数据显示,7月PCS价格环比上调5%-10% ,其中,集中式PCS的均价已由前期的低位回升至0.07元/W。

  PCS作为储能系统的核心部件,其价格上调进一步印证了全产业链景气度的回暖。这一变化反映出在下游需求旺盛的拉动下,优质PCS产能同样趋于紧张,议价能力开始向制造端转移。

  电芯与PCS两大核心部件的“量价齐升”,标志着储能产业链的盈利拐点已经确立,对下游系统集成环节的利润修复构成了直接推动。

  尽管在长单集采市场,由于竞争激烈,集成商向上游成本的传导仍面临一定压力,但在散单及部分议价能力较强的项目中,利润空间已得到实质性改善。

  价格拐点的形成,从根本上扭转了此前行业“增收不增利”的困局,为产业链相关企业的业绩增长和估值修复打开了向上通道。

  最近越来越多身边的朋友使用AlphaEngine进行投资研究,录得相当惊艳的表现,这促使我决定开启这个「一页纸」讲透产业趋势系列。

  后面我会针对这个领域给大家梳理优质信息,每天挖掘一个财富密码,感兴趣的朋友欢迎关注。

「一页纸」讲透产业趋势之:储能(图12)

  如果你是机构投资者,欢迎下载AlphaEngine APP,或登录AlphaEngine网页版获取更多投研资料。

扫一扫,添加微信

热线电话:

0553-3025696 安徽省芜湖市高新技术开发区汽配路 3025696@wfsldq.com
Copyright © 2025 Kaiyun·中国技术有限公司 版权所有  网站备案号:皖ICP备07501510号-1